第139届广交会参展企业筹撤展事项温馨提示
尊敬的参展商:
为帮助您更快捷地了解139届广交会筹撤展事项,特制定本温馨提示。更多资讯、详情可浏览广交会官方网站www.cantonfair.org.cn,或拨打广交会客户联络中心服务热线4000-888-999。
第一部分 筹撤展时间安排
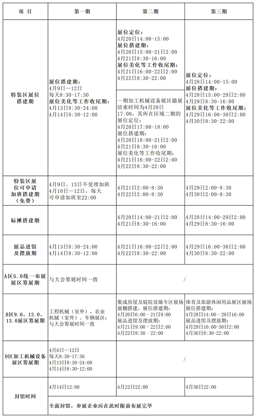
一、筹展

二、撤展

友谊大厅(21.2)第一期服务机器人专区、第二期时尚饰品专区、第三期智慧医疗专区的筹撤展时间详见专项服务指南。
第二部分 筹撤展现场服务
一、筹撤展现场服务联系方式

二、筹撤展现场服务点
(一)客户服务中心现场服务点。
1.服务项目
提供标准展位拆改、展具出租、水电安装、加班申请、备案资料补录文字制作、电话业务、网络接入、收费及开具发票、退押金等服务。
2.服务地点
A区:珠江散步道2-1、2-2、2-3、2-4柜台
B区:珠江散步道10-1、10-2柜台
C区:三层16.3展厅北门临时柜台
D区:珠江散步道19-3、19-4 柜台
重要提示:大会仅在现场服务点设立收费处,现场服务人员不会到展位上向参展商收取任何费用;如发现有人违规现场收费,请及时取证并扫描二维码填表举报。

(二)统一布展现场服务点。
加工机械设备展区、车辆展区、工程机械展区、农业机械展区和集成房屋及庭院设施专区由广州广交会展览工程有限公司实行全面统一布展,展位如有展柜等拆改需求的,可在当期筹展期内到统一布展服务点柜台进行现场申报。
地点:
A区8.0统一布展服务点柜台、B区12.0统一布展服务点柜台、
D区19.1统一布展服务点柜台。
(三)其他服务点。
1.裁玻璃、销售各类异型展材及展览配件服务经营玻璃展柜、玻璃层板、模特、电视机和各类展览配件。
地点:
A区:2.1馆南门外东侧,8.1馆北门外东侧;
B区:10.1馆南门外东侧;
C区:16.1馆西北角;
D区:19.1馆南门东外侧。
2.安全帽售卖服务
A区:3.1南门,3.2北门;
B区:10.1北门,10.2北门;
C区:15.1北门,15.2北门;
D区:19.1北门,19.2北门。
三、广交会展务小程序
标准展位拆改、展具出租、水电安装、网络接入、加班申请等服务亦可在线申报,请通过微信登录“广交会展务”小程序,选择“在线租赁”“加班申请”栏目进行申报。

第三部分 标摊参展企业注意事项
一、标摊改装
(一)提前申报、逾期申报、现场申报。
广交会对提前申报、逾期申报和现场申报改装实行不同的收费标准。
1.提前申报和逾期申报
提前申报和逾期申报需通过【参展易捷通网上服务平台】进行网上申报。
提前申报时间:第一期3月30日前、第二期和第三期4月10日前;
逾期申报时间:第一期4月1日至4月6日、第二期4月11日至4月16日、第三期4月11日至4月22日。
2.现场申报
现场申报是指在4月9日起,参展商到客户服务中心现场服务点办理申报标摊改装,并进行缴费。
(二)无法受理改装的情况。
拆除消防柱两侧标准展位的围板;拆除标准展位靠通道一侧的围板;标准展位靠通道一侧的开口位置封展板;拆除标准展位楣板;将一个标摊拆分为2个半个展位;2个或以上不同参展企业所属的标摊,展位间隔板打通。
二、标摊简装
标摊简装(自带展柜3个以下除外,且尺寸不超过长1米×宽0.6米×高0.6米,非木质展柜)展位参展企业需委托特装施工服务商进行网上报图,缴纳施工管理费,取得大会施工许可证才能进场施工,否则将视为违规简装,将按大会有关规定进行处理。申请简装的标摊,大会将取消原有标配展具(如展柜等),保留桌椅;标配灯具可由参展企业选择保留或取消。
标摊简装展位不得使用木质展柜。
三、其他注意事项
(一)仅更换或增减标准展位内展具设备的,需按照500元/每标摊的标准缴纳清场押金。
(二)参展企业携带展具进馆布展前,请先经广交会审图组确认同意,确认通过后方可携带进场;若未经同意擅自携带与广交会相同的展材、展具进馆布展,将会影响撤展时展具出馆。
(三)为共同维护展馆设施的完好性,建议避免对展材、展板进行锯裁、油漆、打钉或开洞等操作,避免使用双面及单面胶等粘贴材料在展馆通道的柱子上粘贴。
(四)在标准展位的展板、铝材表面粘贴宣传海报时,为方便展会后场地清理,烦请配合以下事项:
1.清场押金:每标准展位需缴纳500元清场押金,展会结束后若粘贴物清理干净,押金将全额退还;
2.粘贴材料:建议使用即时贴、装饰纸等可移材料打底后再粘贴海报,避免直接使用发泡胶、双面胶、封箱胶等难以清理的黏合剂。
(五)为确保展位用电安全及整体布置规范,标摊展位内已预装标配电箱,建议在展位布置时尽量避开其安装位置。
第四部分 施工管理要求
一、筹撤展期间,为保障施工作业人员安全,请所有进入展厅及作业区域的人员规范佩戴安全帽。
二、为确保展厅通道畅通、消防设施安全及整体环境整洁,请注意避免在以下区域摆放、悬挂或固定展品、宣传品及其他标志:展厅通道、楼梯口、电梯门前、消防设施点、空调机回风口等。
三、为保障展会资源的合理调配与规范管理,请勿擅自将大会配置(或增租)的展具、办公用具及展位内展品移出展位外使用。
四、如不按规定报图进行违规搭建、违规丢弃展品或搭建材料废物等行为将会被进行费用追缴和经济处罚。
第五部分 撤展工作安排
一、为确保撤展工作有序、高效进行,请按照大会规定的时间节点安排打包及撤展事宜。
二、位于撤展回旋区的展位,请于当天21:00前将展品及自带展具全部清空。
三、撤展工作将继续执行先撤展品后拆特装的做法,展品及包装物请注意避免占用通道堆放,配合现场管理。如经提醒后仍占用通道,大会将组织人员清理占道货物。
所有展厅展品的清空时间段为撤展当天18:00-23:00,23:00后大会将组织人员对展厅内无人值守的展品、包装物进行清理。第二期集成房屋及庭院设施专区需在4月28日4:00前完成撤展。
四、展品及各种参展器材运出展馆大门,一律凭交易团开出的放行条,经门卫验核放行。
五、为共同维护展馆设施的完好性与参展环境的整洁安全,请爱护馆内一切设备设施,请避免夹带或损坏馆内任何设施,如不慎造成损坏,需按实际价值赔偿。全馆扶梯主要为人员通行设计,建议避免使用扶梯运输货物,请通过专用货运通道运输。
六、退押金
参展商退还租用物品或清场后,需将业务单原件交有关作业人员确认签名,持签名确认后的业务单原件到客服中心现场服务点办理退押金事宜。
推荐
-
-
QQ空间
-
新浪微博
-
人人网
-
豆瓣
