党建工作
章程
会展(广州)专家团
荣誉
专业委员会
佰亿圆桌俱乐部
缴费通道
志愿服务
会展宣传大使
慈善会展人
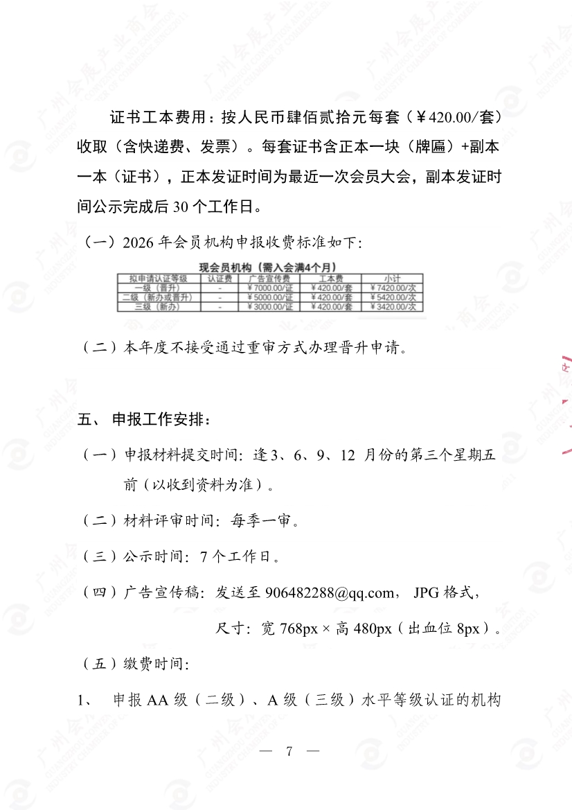
收费标准公示
促进广州会展经济产业链发展四年培育计划
公示
通知
培训
行业大赛、评比
行业指导文件、范本
证明、函件
政策及其解读
展会信息
设计周
时事图片
新闻频道
书籍、杂志
直播间看展
VR看展会
成为会员
水平等级认证
甄选数据库
其它资质认证
证书、荣誉查询
资料下载
行业报告下载
会务(仅供会员使用)
入会申请
资质申请
信息在线申报
联系我们
在线留言
关于2026年“ 主场服务(布展工程)”企业水平等级认证工作的通知(粤会展商会发[2026]3号)(已盖章生效).pdf
附件:2026年“主场服务(布展工程)”企业水平等级认证的申报材料.rar
电脑端提交网址:
www.micecc.org/dom/form.php?username=gzmicecc&channel_id=28743891
手机端提交二维码:
在线留言咨询
“展览服务(布展工程)”认证有效期查询